4. Choosing a compost bin | 20 mins
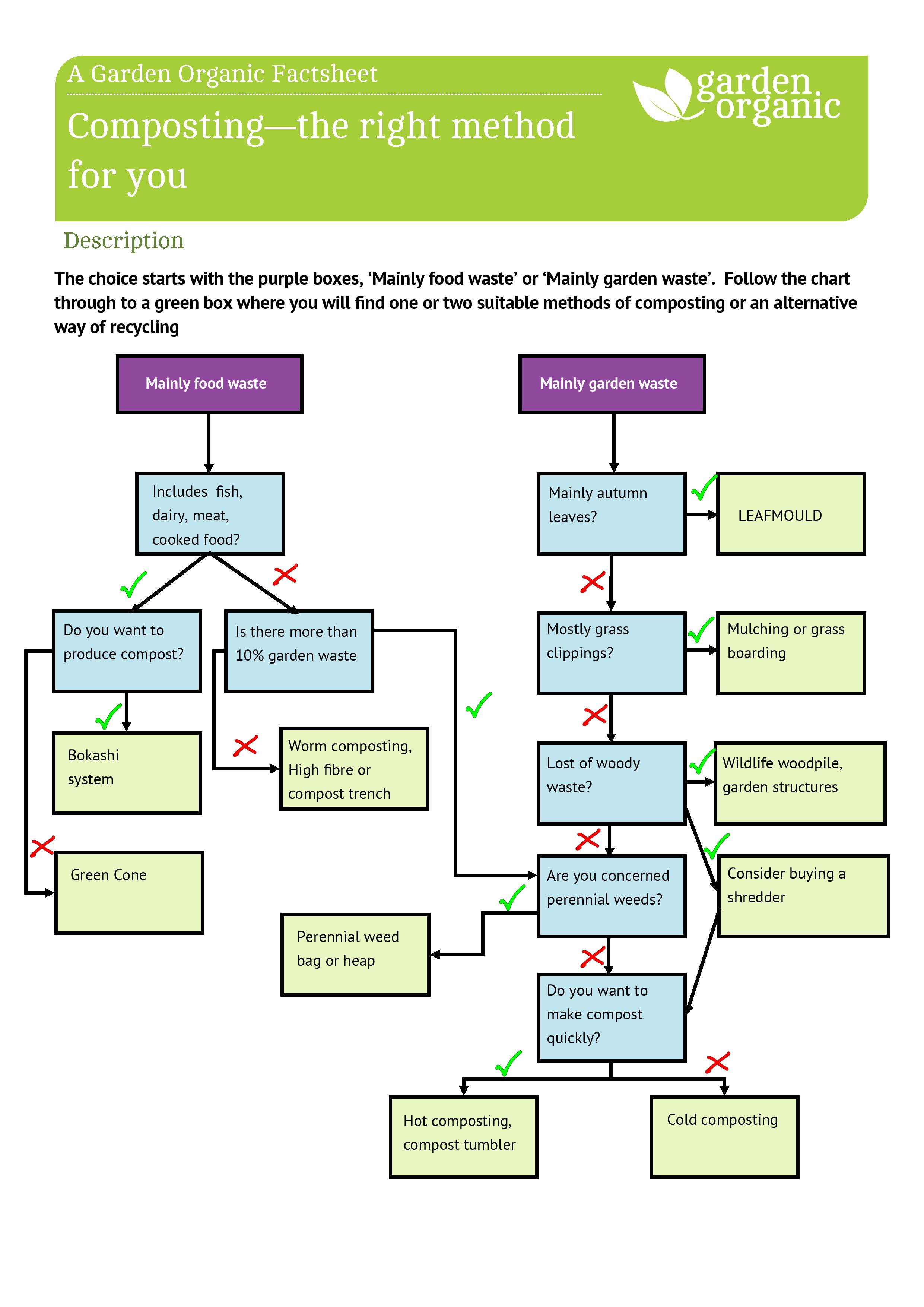
Choosing the right method for you
At Garden Organic, we understand that it can sometimes be difficult to choose the right bin when starting out. To try and help you make that decision, we've included a flow chart below to guide you to the right bin. If you are particularly interested in composting food waste, you may also find our composting foodwaste factsheet useful.
